Reuse

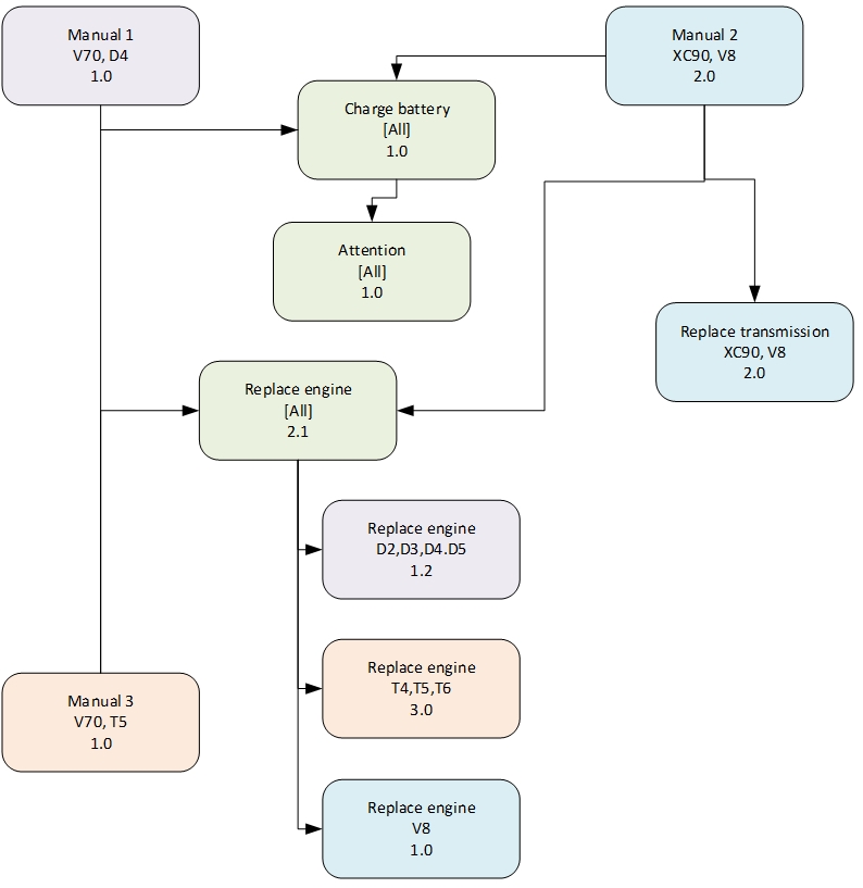
Kentucky is intended to manage fragments (topics) as opposed to complete manuals, and then compose manuals from topics. This reduces translation costs and time and minimize the “copy and paste” so changes reflect everywhere.

Changes in the Attention module will be reflected in all three manuals.

Related articles