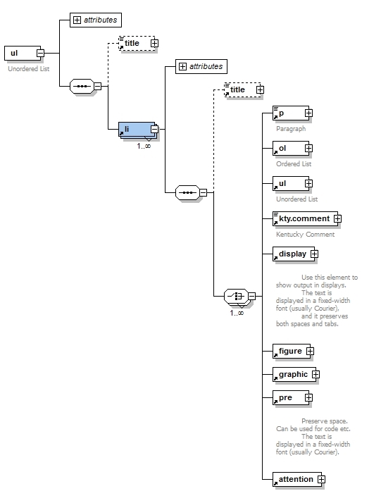
ul The ul element is used for unordered lists. Example this is first list item. this is second list item. this is third list item. Related articles title Related articles