map-book
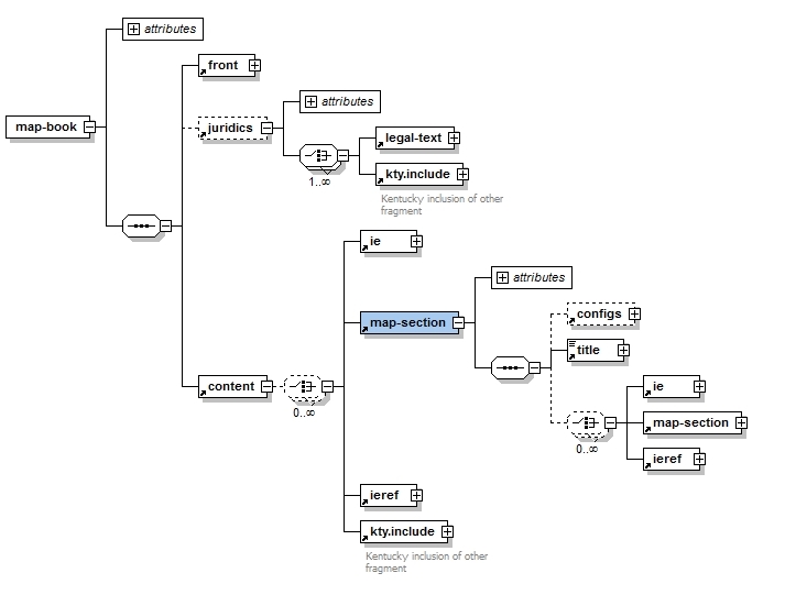
The map-book element is the top-level element for a manual or other document, mainly aimed at publishing. Each element inside is linked manually from the xml editor.
You organize your chapters with map-sections and/or ie elements.
Example
A typical map-book contains the following in this order, there some elements can be omitted.
-
map-book
-
front
-
juridics
-
content
-
map-section
-
One or more either map-section or ie's.
-
-
ie
-
chapter info.
-
-
-
index
-
back
-
Related articles